归档时间:2020-07-28
当前位置: 首页 > 专题专栏 > 一件事一次办 > 我要开水果店

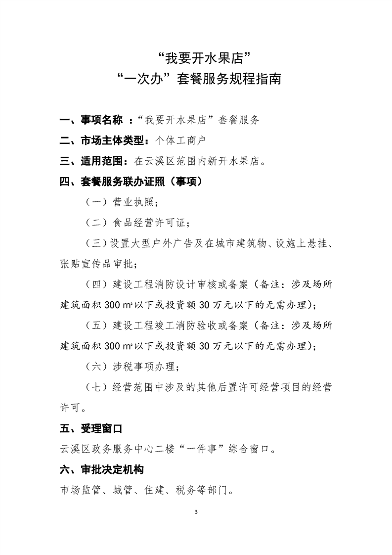
“我要开水果店”“一件事”套餐服务指南(个体户)

来源:区行政审批服务局 发布时间:2019-07-24 09:58