归档时间:2020-07-28
当前位置: 首页 > 专题专栏 > 一件事一次办 > 我要开印刷企业(不含出版物类)

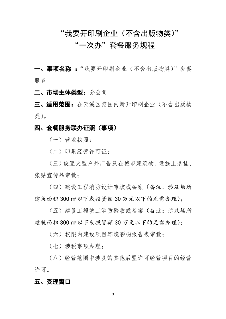
“我要开印刷企业(不含出版物类)”“一件事”套餐服务规程(分公司)

来源:区行政审批服务局 发布时间:2019-07-24 15:17